各区教育局,局直属有关单位:
根据《中华人民共和国义务教育法》《中华人民共和国未成年人保护法》《中共中央 国务院关于深化教育教学改革全面提高义务教育质量的意见》精神及教育部、省教育厅关于义务教育阶段入学招生工作统一部署,为依法保障全市适龄儿童、少年平等接受义务教育权利,健全公平入学长效机制,促进义务教育优质均衡发展,现就做好2026年全市义务教育阶段新生入学招生有关工作通知如下,请遵照执行。
一、基本原则
(一)坚持以区为主。按照《中华人民共和国义务教育法》第七条“义务教育实行国务院领导,省、自治区、直辖市人民政府统筹规划实施,县级人民政府为主管理的体制”规定,各区教育局要在区人民政府领导下,切实履行政府职责,合理制定2026年义务教育阶段新生入学招生实施方案。
(二)坚持免试就近。按照《中华人民共和国义务教育法》第十二条“地方各级人民政府应当保障适龄儿童、少年在户籍所在地学校就近入学”的规定,各区教育局要按照“学校划片招生、生源就近入学”原则,科学合理划定学校招生片区,规范报名信息采集,健全有序录取机制;严格落实免试入学升学规定,不得通过文化课考试、测试等方式选拔学生,不得收取学生个人简历或视频音频等个人展示材料,不得以学科竞赛、考试证书、荣誉证书、培训证明等作为录取依据。
(三)坚持应入尽入。各区教育局要依法对辖区内适龄儿童、少年调查摸底、登记造册,依法做好义务教育控辍保学工作,确保适龄儿童、少年接受义务教育“一个都不少”。符合条件的适龄儿童、少年父母或其他法定监护人须在规定时间内,送子女或被监护人到指定学校报到,学校不得以任何理由拒收。
(四)坚持公民同招。全面落实义务教育“公民同招”政策,各区教育局为每一名适龄儿童、少年安排一所公办学校,确保人人有学上;民办义务教育学校招生纳入审批地统一管理,与公办学校同步招生、同步注册学籍。
二、入学条件
(一)入学年龄
按照《中华人民共和国义务教育法》第十一条规定,凡年满六周岁的儿童,其父母或者其他法定监护人应当送其入学接受并完成义务教育(周岁的计算以每年的8月31日为时限)。对于因身体健康等原因确需缓学的适龄儿童、少年,由其父母或其他法定监护人向区教育局提出申请,获批准后方可缓学,不得擅自以在家学习替代国家统一实施的义务教育。
(二)本市户籍学生
户籍和房产证一致的,安排对口入学;户籍和房产证不一致的,由户籍所在地区教育局统筹安排入学。按照《武汉市国有土地上房屋征收与补偿实施办法》第四十三条“被征收人、公有房屋承租人迁出原地后的义务教育入学,征收之时可一次性选择6年内继续在原户籍所在地按照原招生办法入学,或者在迁入户籍所在地教育行政部门划片招生的就近学校入学”的规定,符合拆迁政策的,由适龄儿童、少年父母或其他法定监护人提供相关材料(如拆迁协议、房产证、租房协议等),由区教育局安排入学。特殊情况由区教育局组织有关部门甄别认定后处理。
(三)非本市户籍学生
1.来汉人员随迁子女。按照国务院《居住证暂行条例》第十二条规定,县级以上人民政府及其有关部门应当为居住证持有人提供义务教育基本公共服务。非本市户籍随迁子女,由其父母或其他法定监护人持我市居住证、劳动合同(或者经营许可证)等能表明有合法稳定就业的材料,经审核符合条件的,由居住证所在区教育局统筹安排入学,纳入政府通知入学范围。
2.港澳台随迁子女。贯彻执行国务院《港澳台居民居住证申领发放办法》,港澳台居民随迁子女由其父母或其他法定监护人持我市居住证、劳动合同(或者经营许可证)等能表明有合法稳定就业的材料,经审核符合条件的,由居住证所在区教育局统筹安排入学,纳入政府通知入学范围。
3.留汉大学生子女。落实百万大学生留汉创业就业政策,已办理户籍由市外迁入我市的大学生,其子女可在我市接受义务教育,由其落户所在区教育局安排入学。
(四)其他类别学生
1.残疾儿童。确保符合条件的6—14周岁三类残疾儿童、少年就学权利,尽可能在户籍所在地普通学校安排三类残疾儿童、少年随班就读。提高特殊教育学校服务能力,组织开展送教上门工作。
2.政策优待子女。对烈士子女、现役军人子女及其他各类优抚对象,按照相关政策规定安排入学。
3.多孩子女。支持各区制定多孩子女义务教育长幼随学政策,在非择校入学前提下,由父母或其他法定监护人提出申请,原则上将多个孩子安排在同一所学校就读,帮助解决家长接送不便问题。
三、入学流程
(一)摸底划片
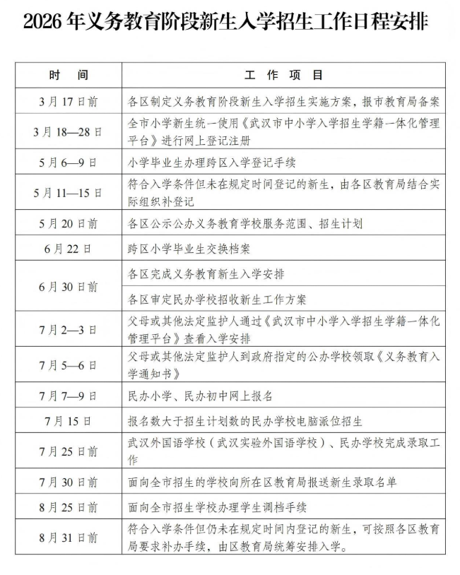
1.划定范围。各区教育局根据适龄学生人数、学校分布、学校规模、交通状况等因素,按照“学校划片招生、生源就近入学”原则,为每所义务教育学校科学划定片区范围,并于5月20日向社会公示。对于区域交界地段及区划调整工作中社会事务不明确的入学划片,市、区教育局应主动沟通协调,妥善解决。
2.划片方式。继续坚持以单校划片为主要方式,落实相对就近入学要求;确有需要的地方,根据实际情况,可试点探索多校划片的方式。实行多校划片的,应通过电脑派位方式分配热点学校招生名额,工作方案经区人民政府同意后实施。电脑派位未能进入热点学校的学生,按相对就近原则安排至片内公办学校入学。
(二)网上登记
小学新生登记注册统一通过湖北政务服务网“高效办成一件事”专区(https://zsrx.whebd.cn)登录,登录后自动对接《武汉市中小学入学招生学籍一体化管理平台》(以下简称《市级平台》),时间为3月18—28日。符合入学条件但未在上述时间登记的新生,可于5月11—15日进行补登记,由各区教育局结合实际组织实施。符合入学条件但仍未在上述规定时间内登记的新生,可按照各区教育局要求补办手续,由区教育局统筹安排入学。
初中新生登记由学生所在区教育局统一在《市级平台》完成。凡因户籍(居住证)变更等原因,需跨区入学的小学毕业生,其父母或其他法定监护人向学生所在学校提出申请并提供相关资料,由所在学校、跨出区教育局和跨入区教育局通过《市级平台》办理跨区入学手续,办理时间全市统一为5月6—9日。对已办理跨入手续的小学毕业生,由各区教育局按相对就近原则,统筹安排初中学校。
(三)审核认定
网上报名结束后,各区教育局审核学生登记信息,依法依规确定《义务教育入学通知书》(以下简称《通知书》)发放对象,做好《通知书》宣传、发放工作,确保义务教育政府通知入学率100%。《通知书》须经区人民政府盖章后方能生效,由各区统一印制、统一管理和组织发放。
(四)报名入学
父母或其他法定监护人于7月2—3日登录《市级平台》查看入学安排,7月5—6日到政府指定的公办学校领取《通知书》。全市民办义务教育学校报名时间为7月7—9日,使用《市级平台》实行网上报名。凡有意选择民办学校上学的学生,必须先到政府指定的公办学校领取《通知书》。民办学校报名数小于招生计划数的,采取登记注册方式招生;报名数大于招生计划数的,采取电脑派位方式招生。电脑派位按全市统一方案进行,时间全市统一为7月15日,由各区教育局组织实施。民办一贯制学校小学部已自愿网上报名本校初中部的学生可以直升其初中部;其初中部还有剩余招生计划的,按照“报名数小于招生计划数登记注册入学、报名数大于招生计划数电脑派位招生”的原则,招收其他已网上报名该校的学生。
四、工作要求
(一)加强组织领导
各区要高度重视义务教育阶段新生入学招生工作,切实加强组织领导,落实主体责任,充分保障适龄儿童、少年接受义务教育权利。3月17日前,各区将2026年义务教育阶段新生入学招生实施方案报市教育局基础教育处备案。
(二)严格规范管理
1.强化学籍管理。坚持义务教育以区管理为主原则,做到全市学籍管理一盘棋。根据教育部《中小学生学籍管理办法》,学籍管理实行“一人一籍,籍随人走”。区教育局和中小学校(包括完全中学和十二年一贯制学校)应严格按照义务教育入学招生政策和学籍管理有关规定,依法依规做好学籍注册和学籍异动工作。严禁学校超计划招生和违规注册学籍;严禁人籍分离、空挂学籍、学籍造假、学籍业务办理不及时等问题,坚决防止办理虚假休学手续实际在外借读或参加全日制违规培训。
2.严禁跨区择校。按照《中华人民共和国义务教育法》第十二条“地方各级人民政府应当保障适龄儿童、少年在户籍所在地学校就近入学”规定,全市义务教育阶段学生应在户籍所在地学校就近入学,由其户籍所在地政府履行义务教育责任。择校生不享受“分配生”资格。民办学校就读的学生不认定为择校生。择校生认定工作由各区教育局负责组织。
3.规范民办学校招生。各区教育局要对本区民办学校的办学条件、办学行为等进行核查,根据核查结果,结合生源情况,核准民办学校招生计划,并向社会公示。对于民办学校或者投资主体与当地政府签订有协议的生源、承担政府购买服务的生源以及符合其他相关条件的,可以分类安排计划,具体办法由各区教育局制定,报市教育局备案。各民办学校要根据市、区教育局招生政策与实施办法,制定本校招收新生工作方案,报所在区教育局审定后方可实施。
(三)简化办事手续
落实教育入学“一件事”工作要求,全面实现入学招生全流程线上办理。根据需要,可就近就便设置线下办理站点,确保快捷便民。按照“材料非必要不提供,信息非必要不采集”原则,全面清理取消学前教育经历、计划生育证明、超过正常入学年龄证明等材料,预防接种证明不作为入学报名前置条件,可在开学后提供。严格按照学籍信息采集表内容收集报名信息,不得通过各类APP、小程序随意反复采集学生相关信息,切实保护学生及家长隐私。
(四)加强宣传引导
各区要全面准确做好义务教育阶段新生入学招生政策宣传,及时公布入学招生信息,通过设置政策咨询点、召开家长会、组织校园开放日、举办社区宣讲会等方式,让政策走进社区、走进家庭,主动回应家长和社会关切。指导学校严格执行招生简章备案制度,公开公示收费标准。
(五)严肃纪律要求
各区要严格落实教育部“十项严禁”,切实规范义务教育阶段新生入学招生行为。义务教育学校起始年级应按照核定的招生计划招生,严格落实国家班额规定,确保2026年大班额班级存量严格控制在1%以内,不得在存量之外新增大班额班级。严禁任何学校擅自招生、提前招生、超计划招生、超范围招生。不得举行任何名义的新生摸底考试,不得以任何名义分设重点班、快慢班、实验班。严禁违规乱收费。
各区要健全完善监督举报制度和责任追究制度,设立专门的入学招生热线并主动公开,对群众反映的违规问题要建立台账、逐一认真核查处置,依法依规严肃查处违规违纪行为。市教育局将对各区义务教育阶段新生入学招生工作开展重点督导检查,对管理不力造成不良影响的区,将通报批评。

2026年义务教育阶段新生入学招生工作日程安排
武汉市教育局
2026年3月16日